Resumen
En la Sociedad del Conocimiento uno de los fenómenos que ha venido cobrando gran trascendencia es el movimiento educativo abierto como medio para la generación y compartición del conocimiento. Una de las expresiones de este movimiento son los Recursos Educativos Abiertos (REA), materiales digitales disponibles en Internet de manera libre y gratuita, que pueden ser empleados en el proceso de enseñanza-aprendizaje. Este artículo presenta los resultados de un estudio llevado a cabo con profesores, que a su vez son estudiantes de posgrado en una institución educativa de México.
La
investigación se realizó bajo los preceptos de la etnografía, con
el uso de técnicas como la observación y la entrevista. Los
resultados muestran que algunos problemas son la escasa
disponibilidad de herramientas tecnológicas, la conectividad y la
capacitación insuficiente. El uso de REA aporta amplios beneficios
para los docentes y los estudiantes. Se espera que la investigación
contribuya al conocimiento sobre el tema y sirva como apoyo a los
docentes interesados en el uso de REA como medio para la innovación
y mejora en su práctica educativa.
Abstract
In the Knowledge Society there is a trend that has been developing recently called the Open Educational Movement as a mean to the generation and dissemination of knowledge. One of the expressions of the Open Educational Movement are the Open Educational Resources (OER) which are described as digital resources freely available over Internet mainly used in the teaching and learning process. In this article are presented the results of a qualitative study where educators studying graduated-studies in education at a Mexican institution were identified as subjects. The research was based on the ethnographic approach and used techniques such as observation and interviews. The results showed that the use of OER bring benefits for the educators and students. It is expected that the research will help to increase the knowledge on the topic and at the same time it will help the educators interested in the use of OER as a mean to innovate and improve their educational practices.
Palabras clave: Movimiento educativo abierto, Recursos Educativos Abiertos, práctica docente.
Keywords: Open educational movement, Open
Educational Resources, teaching practice.
Introducción
El vertiginoso avance en el desarrollo de las Tecnologías de la Información y la Comunicación (TIC) ha derivado en nuevas formas de relación entre las sociedades. Frente a la globalización de la economía, las formas de producción y distribución del conocimiento se han transformado. Así, en lo que ahora se denomina la Sociedad del Conocimiento, la riqueza de las naciones estriba en su capacidad para usar y generar nuevo conocimiento. En este sentido, el movimiento educativo abierto surge como una respuesta a la necesidad de compartir el conocimiento como medio para lograr una mayor equidad entre las sociedades y el bienestar entre los seres humanos.
El presente artículo reporta los resultados de una investigación realizada con un grupo de profesores de diversos lugares de origen y diferentes niveles educativos. Esto implicó que los investigadores observaran los espacios electrónicos en donde los participantes depositaron sus evidencias de interacción y aprendizaje, y que además realizaran interacciones con algunos de ellos mediante el uso de medios electrónicos sincrónicos y asincrónicos de comunicación. Los hallazgos son particulares para el caso que se investigó, pero la experiencia y los resultados pueden ser valiosos para futuros estudios alrededor del uso de Recursos Educativos Abiertos (REA), así como en la adaptación metodológica a los contextos de educación a distancia.
El estudio buscó dar respuesta a la siguiente pregunta: ¿Qué opinan los profesores acerca del uso de Recursos Educativos Abiertos y cómo los integran en su práctica educativa?
Marco Conceptual
La sociedad actual está migrando a ser una entidad más colaborativa y cooperativa (Mortera y Escamilla, 2009) en lugar de continuar su camino individualista. Hoy en día se dice que el conocimiento es un activo muy importante y, por tanto, para lograr disminuir la brecha digital entre países han surgido diferentes proyectos para contribuir en la diseminación del conocimiento. El área educativa es una pieza clave para responder a las demandas requeridas en una sociedad basada en la información y en el conocimiento. Si bien es cierto que aún existen problemas de raíz en los diferentes sistemas educativos y otros han tenido un mayor éxito, un área fundamental es la capacitación docente. Actualmente, es necesario que los profesores cuenten con competencias básicas como el ejercer un pensamiento crítico, saber comunicarse, buscar información, manejar el idioma inglés, gestionar la información y utilizar las TIC (Valenzuela y Ramírez, 2010).
A nivel mundial, las instituciones educativas, el sector empresarial y el gubernamental se han aliado para lanzar proyectos de impacto social con la tecnología. Uno de ellos, es el tema del movimiento educativo abierto, que tuvo su inició en el año 2001 con la idea del Instituto Tecnológico de Massachusetts (MIT) de colocar su catálogo académico en línea a través de Internet y abierto para todo el público. En el 2002, la UNESCO acuñó la idea e identificó a los Recursos Educativos Abiertos (REA) como recursos digitales de acceso libre y con licencias de uso enfocadas a la enseñanza, el aprendizaje y la investigación (Burgos, 2010).
Por lo tanto, el tema de los REA es de reciente creación y aún existe mucho por hacer e investigar. En este tenor, el Tecnológico de Monterrey se ha interesado en contribuir con el proceso para compartir información y, desde hace algunos años, ha participado en el movimiento educativo abierto con la creación de un catálogo indexado conocido como “Temoa” (antes Knowledge Hub) (Mortera y Escamilla, 2009). Asimismo, dos entidades del Tecnológico de Monterrey, la Escuela de Graduados en Educación y la Cátedra de Investigación de Innovación en Tecnología y Educación, han participado en tres proyectos financiados por la Corporación de Universidades para el Desarrollo del Internet 2 (CUDI) y del Consejo Nacional de Ciencia y Tecnología (CONACYT) de México.
El primer proyecto consistió en la creación y catalogación de REA especiales para educación básica (Ramírez y Burgos, 2011), el segundo se enfocó en la creación de REA móviles dirigidos a la formación de investigadores educativos (Ramírez y Burgos, 2012a) y el último proyecto se basó en la creación de un metaconector de repositorios de REA y Objetos de Aprendizaje en el país (Mortera, 2012) (Ramírez y Mortera, 2013). Cabe señalar que estos proyectos han contado con la participación de otras instituciones de educación superior de México, tanto públicas como privadas (Ramirez y Burgos, 2012b).
Otras investigaciones relacionadas son las que han realizado Glasserman y Ramírez (2011) sobre los componentes pedagógicos y tecnológicos que se desarrollan en la producción de REA. También, Glasserman (2012) documenta las prácticas educativas de forma abierta en educación superior, las cuales se caracterizan por incluir el uso de contenido abierto como son los REA. Asimismo, Glasserman, Ramírez y Mortera (2013) desarrollaron un estudio para la revisión del uso de REA y Objetos de Aprendizaje (OA) en contextos de educación primaria, en el que se destaca que aún es limitado el contenido para ese nivel educativo y más en idioma español.
La experiencia obtenida mediante diversos estudios realizados por investigadores del Tecnológico de Monterrey, en el contexto del proyecto CUDI-CONACYT, ha permitido tener un primer acercamiento respecto al manejo de los REA que ofrecen los docentes en los distintos niveles educativos. Sin embargo, como se mencionó, la formación y la capacitación de los docentes es un tema de gran relevancia, pues son ellos quienes están frente a los estudiantes.
Metodología
La investigación se realizó utilizando un enfoque etnográfico, el cual se apoyó en la observación participante, entrevistas semiestructuradas, así como en el análisis de una bitácora de campo. De acuerdo con Erlandson, Harris, Skipper y Allen (1993), Merriam (2009) y Spradley (1979, 1980) la investigación etnográfica permite más profundidad y detalle de los fenómenos de estudio.
Contexto
El estudio comprendió el análisis de interacciones entre los participantes mediante una plataforma electrónica llamada Blackboard. Esta plataforma virtual consta de un menú, con botones del lado izquierdo, que incluye secciones como: Avisos, Información del curso, Programa, Asesoría General, Blogs, Equipos, Recursos de Apoyo, Herramientas y Equipo Docente. Ahora bien, dentro de Blackboard se revisaron interacciones mediante diferentes blogs, los cuales se refieren a herramientas de la plataforma del curso que permiten realizar comentarios estructurados a las aportaciones previamente realizadas.
Participantes
Se tuvieron dos grupos de participantes para este estudio. Para la observación se seleccionó una muestra de 12 profesores, distribuidos en tres blogs de la plataforma del curso. De acuerdo a las recomendaciones de Erlandson, et al. (1993), la selección de la muestra se realizó con base en dos criterios: aquellos blogs en los que había mayor número de participaciones y en los cuales los equipos estuvieran completos, es decir, el titular del blog y tres participantes.
Nuevamente —de acuerdo a Erlandson, et al. (1993) en cuanto a la selección de muestras con propósitos específicos, ligados a los objetivos de la investigación—, para las entrevistas se solicitó el apoyo de la asesora titular de la materia a fin de garantizar que los participantes seleccionados hubieran usado Recursos Educativos Abiertos en su práctica profesional. A partir del análisis de las entrevistas, se establecen dominios que dan cuenta de las similitudes y, en algunos casos, diferencias en cuanto a la percepción de los docentes en el uso de REA y las limitaciones que ellos encuentran para integrarlos en su práctica educativa.
Recolección de datos
Primera parte: la observación
El estudio se desarrolló primeramente poniendo en práctica la observación participante basada en la propuesta de Spradley (1979), quien sugiere realizar inferencias a partir de lo que las personas realizan (comportamiento cultural), lo que hacen y usan (artefactos culturales), además de aspectos que se mencionan en lo que se dice (mensajes hablados). Por tratarse de un curso en un ambiente a distancia, se decidió hacer la observación sobre las interacciones escritas que tuvieron los participantes en una de las primeras actividades del curso, a través de las evidencias que dejaron en el blog de la plataforma educativa Blackboard.
Cada uno de los investigadores tomó un blog de un alumno para realizar de manera individual la observación y, posteriormente, utilizando la estrategia de peer debriefing (Erlandson, et al., 1993) revisaron en forma cruzada y validaron el análisis correspondiente. En esta actividad se pedía a los participantes del curso discutir alrededor del tema de los REA. En cada blog se encontró la postura inicial del alumno asignado y, posteriormente, la discusión de otros tres participantes con las respuestas del alumno inicialmente elegido.
Por las condiciones de este ejercicio, en el que no hubo presencia física de los participantes como son los profesores, ni de los investigadores en un espacio físico, las observaciones realizadas se adscriben a lo que Spradley (1979) denomina sin participación. Esto implica que los investigadores no estuvieron presentes de manera física en el contexto, sino que la observación se llevó a cabo a partir de la lectura de las aportaciones de los estudiantes en el blog del curso. Esta lectura se realizó sólo para tres blogs, aproximadamente un mes después de que se había realizado esta actividad. Los investigadores leyeron, revisaron y analizaron el blog correspondiente, e hicieron las anotaciones y esquemas de categorización de manera individual, para posteriormente ponerlos en común y hacer la revisión cruzada. Después de realizar la retroalimentación correspondiente a los resultados de cada investigador, se procedió a construir el análisis general.
A continuación se presenta una imagen en la que se puede apreciar la distribución del blog dentro del curso en Blackboard (Figura 1).
FIGURA 1. HERRAMIENTA DEL BLOG EN PLATAFORMA BLACKBOARD

Segunda parte: Las entrevistas
En el caso particular del presente estudio, la observación se realizó en un ambiente virtual, mediante comunicación asíncrona. La información recabada resultó sumamente valiosa en cuanto al establecimiento de lo que Spradley (1980) denomina dominios culturales. Sin embargo, resultado de las condiciones propias de un contexto virtual, no fue posible percibir interpretaciones profundas de los participantes. Por ello, con la entrevista realizada a dos participantes se buscó enriquecer el proceso de recolección de datos.
Las entrevistas se realizaron a dos participantes que aceptaron ceder su tiempo para las mismas. Éstas se diseñaron en un formato semiestructurado, es decir, se plantearon una serie de preguntas con una estructura flexible que permitiera a los entrevistados ampliar su interpretación sobre el fenómeno de estudio (Merriam, 2009). Al mismo tiempo, las preguntas responden a los criterios propuestos por Spradley (1979), quien sugiere se desarrollen preguntas estructuradas que permitan establecer dominios, así como abrir la posibilidad de derivar en preguntas de contraste, a fin de ahondar sobre el significado particular que los entrevistados dan a ciertos conceptos relacionados con el tema de indagación.
Las preguntas se generaron a partir de algunos de los dominios identificados durante la observación. De entre dichos dominios se decidió que los más significativos en relación con el tema del estudio eran: uso de Recursos Educativos Abiertos y límites para su aplicación en la práctica educativa. En este sentido, la entrevista se estructuró en dos secciones. De igual manera, las preguntas que conforman cada una de estas secciones buscan indagar sobre los términos incluidos en los dominios detectados durante la observación.
Se seleccionó a dos profesores de nivel básico. El primero era un profesor de una escuela primaria pública ubicada en una comunidad rural, de nivel multigrado. El profesor estaba a cargo del grupo de 5° grado con una población de 15 alumnos. La segunda también era profesora de escuela primaria pública, en una zona semiurbana. Era docente de un grupo de 6° grado, el cual tenía una población de 36 alumnos, de los cuales 21 eran niñas y 15 eran niños. Las entrevistas se realizaron mediante la aplicación Messenger Microsoft Network, una herramienta de comunicación sincrónica por medio de texto. De acuerdo con las sugerencias de Merriam (2009) y Spradley (1980) la comunicación a distancia supone ciertas limitaciones con respecto a la que se pudiera establecer “cara a cara”, aun así se logró promover un ambiente cordial con los entrevistados.
Análisis de datos
La actividad de análisis de datos correspondió a la revisión de tres blogs de participantes, proceso mediante el cual se identificaron diversos dominios. Una vez teniendo los dominios se realizó un análisis taxonómico y componencial para comprender qué sucedía en torno a los REA. En la misma medida, de acuerdo a las indicaciones de Spradley (1979) para el análisis de entrevistas etnográficas, se identificaron dominios a partir de las entrevistas y se realizaron dos análisis taxonómicos, uno general y otro condensado. La información obtenida permitió comparar los dominios y temas entre la observación y la entrevista.
Resultados encontrados
De acuerdo a Spradley (1979), al realizar un análisis etnográfico se pretenden identificar patrones en los comportamientos, artefactos y conocimientos culturales. Es importante tener en cuenta que un dominio cultural se refiere a una categoría de un significado cultural que incluye otras categorías inferiores y que pueden existir tres tipos de dominio: dominios coloquiales, dominios mixtos y dominios analíticos. La construcción de cada dominio se realiza a partir de la identificación de términos de “cobertura” y términos “incluidos”. Entre dichos términos se establecen, además, relaciones semánticas que se agrupan en nueve categorías: inclusión estricta, espacial, causa-efecto, racional, locación-para-acción, función, medios-fines, secuencia y atribución.
A partir de la discusión sobre el uso de Recursos Educativos Abiertos en la práctica educativa y con base en el registro de notas condensadas y descripciones extensivas de cada uno de los blogs, se pudieron distinguir los siguientes dominios (términos cubiertos e incluídos) y la relación semántica entre los términos:
REA son (1. inclusión estricta): materiales digitales, videos, audios, imágenes y objetos de aprendizaje.
REA es un medio para (7. medios-fines): enriquecer práctica docente, desarrollar habilidades en alumnos, facilitar el acceso al conocimiento.
REA se caracterizan por (9. Atribución): accesibles, gratuitos, variados.
Contexto se caracteriza por (9. Atribución): globalización, desarrollo tecnologías, internet como medio de comunicación, información y transmisión del conocimiento, desarrollo conciencia ecológica, uso de tecnologías en educación, información y conocimiento como factor de progreso y riqueza, transformación en formas de generación del conocimiento.
Docente se caracteriza o debe caracterizarse por (9. Atribución): activo, creativo, habilidad para la comunicación, desarrollo de pensamiento crítico, transmisor del conocimiento, capacidad de comunicación, actor principal del cambio.
Capacitación es una razón para (4. Racional): alfabetización digital, uso de computadoras, uso y creación de REA.
Limitaciones son resultado de (3. Causa-efecto): recursos económicos escasos, infraestructura insuficiente, miedo al cambio, falta de interés en innovar, falta de capacitación, modelo de operación y organización, convergencia entre lo pedagógico, lo comunicativo y lo tecnológico, insuficiencia de REA y repositorios.
Consecuencias negativas son (1. Inclusión estricta): limita expresión de nuevos pensamientos, limita expresión oral, limita interacción presencial, desarrollo de valores, reflexión profunda, uso pasivo de REA.
Uso inadecuado de las Tecnologías de Información y Comunicación (TIC) en la educación es resultado de (3. Causa-efecto): brecha digital con autoridades educativas, se maneja como moda, falta de capacitación, objeción del grupo que está en contra del cambio.
Es Spradley (1979) quien indica que el análisis componencial se refiere a la búsqueda sistemática de atributos asociados con las categorías culturales y el cual comprende el máximo punto de análisis en el enfoque etnográfico. Para ello, se requiere analizar de forma detallada e identificar las dimensiones que incluyan contrastes. A fin de realizar este tipo de análisis, se seleccionaron los dominios “contextos de uso” y se comparó contra el dominio de “limitaciones”. Se identificó qué fue lo mencionado por los participantes con respecto a la descripción de los REA y con respecto a los usos o limitantes que percibieron para su inclusión en la práctica educativa.
Se comentó que en la mayoría de los casos los participantes conocían el uso de los REA desde un enfoque pasivo, en donde el docente o el alumno recurrían a ellos para tener un apoyo, pero no así para la parte de desarrollo. Se indicó que en el proceso de compartir conocimiento debe producirse contenido de dominio público. En este aspecto, la deficiente alfabetización digital se percibe como una de las limitantes identificadas para el manejo de los REA. Todos los participantes estuvieron de acuerdo en que lo primero a realizar es instruir al docente sobre el manejo de las TIC, para posteriormente saber cómo utilizar correctamente los REA. Se percibió otra limitante importante en cuanto al uso de estos recursos, que de alguna manera está ligada con la falta de alfabetización digital: se trata del rechazo al cambio.
Si los docentes comprendieran las ventajas que conlleva utilizar REA en su práctica educativa, estarían dispuestos a aprender a utilizarlos y hasta desarrollar sus propios recursos abiertos. Se mencionó también la falta de infraestructura y presupuesto para tener acceso a los REA. Sin embargo, existe una comprensión específica respecto a que un REA puede ser cualquier recurso digital, desde un documento de texto hasta un programa sofisticado. La idea es poder instruir a los docentes en cuanto a concepciones de legalidad para que sus propios recursos puedan ser creados con derechos de autor abiertos y no necesariamente requieran un gran desembolso para ello.
Ahora bien, para realizar las entrevistas se contó con el apoyo de la herramienta de comunicación de MSN que permitió la interacción de manera sincrónica entre los investigadores y los participantes del estudio. La validación se realizó mediante las técnicas de member checking y el peer debriefing. Estas técnicas, sugeridas por Erlandson, et al. (1993), permiten la confrontación de los resultados con los propios participantes del estudio, así como entre los miembros del equipo de investigación. Finalmente, se triangularon los resultados y los análisis de las entrevistas con los hallazgos encontrados en la observación.
Para el análisis de la entrevista el primer paso que sugiere Spradley (1979) corresponde a realizar un listado condensado de los dominios hipotéticos que se identificaron. Para el análisis en cuestión, se detectaron dos categorías que se derivan de la pregunta de investigación: ¿Qué piensan los profesores acerca del uso de Recursos Educativos Abiertos y cómo los integran a su práctica educativa? Los dominios hipotéticos identificados fueron:
Uso de Recursos Educativos Abiertos (REA)
Definición
Uso previo
Tipo de REA
Práctica educativa
Aprendizaje del alumno
Beneficios
Limitaciones
Capacitación
Infraestructura y conectividad
Relación con el currículo
Organización escolar
Planeación
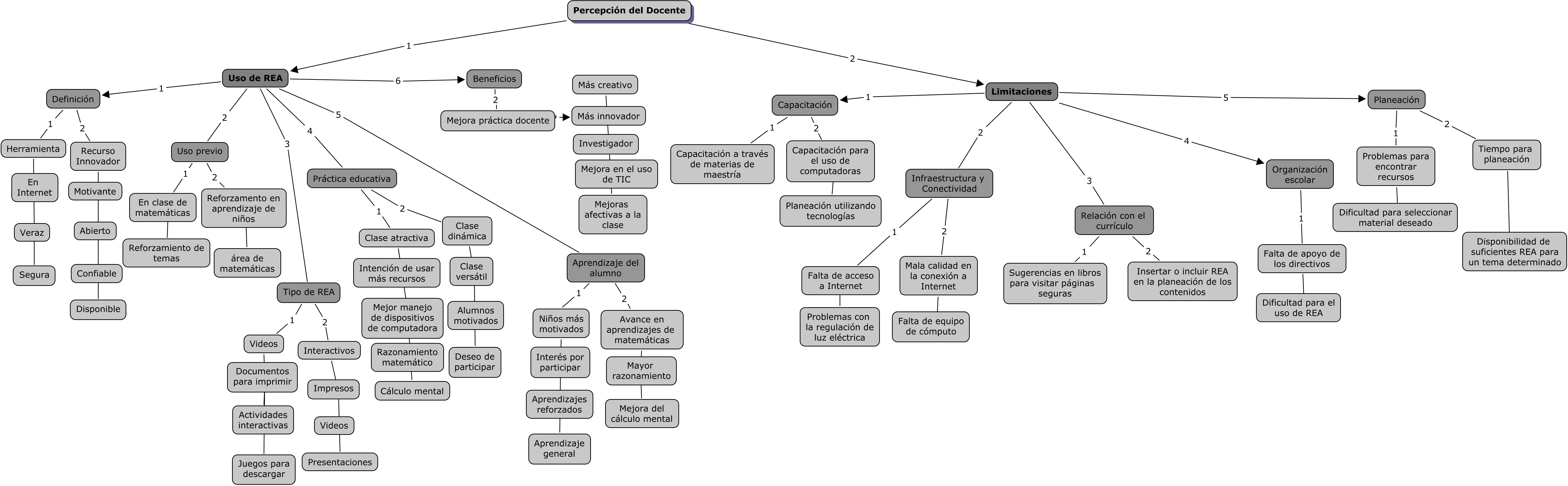
La primera categoría que surge de la pregunta de investigación se refiere al “Uso de REA”. Cabe destacar que dentro de ésta se identificaron seis dominios, los cuales se analizan a continuación.
Definición. El término cubierto que se identificó para este dominio fue “la definición del concepto de REA”. Se encontraron cuatro términos incluidos para el caso M, ya que se indica que un REA es “una herramienta”, “ubicada en Internet”, “que es segura” y “que es veraz”. Para el caso H se identificaron cinco términos incluidos como “recurso innovador”, “motivante”, “abierto”, “confiable” y “disponible”. El dominio se encuentra respaldado por los siguientes comentarios, que se etiquetaron como Caso H y Caso M para respetar el anonimato y poder distinguir las opiniones expresadas por cada uno de los dos profesores entrevistados.
Caso M
Entrevistador: ¿Cómo definirías lo que es un Recurso Educativo Abierto?
Profesor: Bien, pues es una herramienta expuesta en Internet, que me permite de manera segura hacer uso de ésta en el aula, con la confianza de que es veraz y segura.
Caso H
Entrevistador: ¿Cómo definirías un REA?
Profesor: Bueno... lo definiría como un recurso educativo innovador, motivante, abierto y confiable que está disponible en sitios especializados en la red como Temoa.
Uso previo. El término cubierto para este dominio es “uso previo de los REA” y se identificaron dos términos incluidos para el caso M: “uso en clase de matemáticas” y “reforzamiento de temas”. Para el caso H fueron también dos términos incluidos: “reforzamiento del aprendizaje de los niños” y “en el área de matemáticas”. Los comentarios que dieron origen a este dominio son los siguientes.
Caso M
Entrevistador: ¿Habías utilizado los REA anteriormente? Si fue así, ¿de qué forma?
Profesor: Sí, pocas veces, en clases de matemáticas sobre todo y para reforzar los temas.
Caso H
Entrevistador: ¿De qué forma habías utilizado los REA?
Profesor: Como materiales de apoyo en algunas materias, para reforzar el aprendizaje de los niños. Principalmente en matemáticas.
Tipo de REA. El término cubierto para este dominio es “tipo de REA” y se identificaron cuatro términos incluidos para el caso M como “videos”, “documentos para imprimir”, “actividades interactivas” y “juegos para descargar”. Para el caso H se identificaron también cuatro términos incluidos como “interactivos”, “impresos”, “videos” y “presentaciones”. Las partes de cada entrevista que dieron origen a este dominio son las que se presentan a continuación.
Caso M
Entrevistador: ¿Podrías darme ejemplos de qué tipos de recursos pudieran ser considerados como REA?
Profesor: Videos, documentos para imprimir, también he encontrado actividades interactivas, juegos para descargar.
Caso H
Entrevistador: ¿Qué tipo de REA has utilizado? ¿Videos? ¿Hojas de actividades?
Profesor: Mira... a los niños les gustan mucho los interactivos donde se utiliza la computadora. Pero también he utilizado impresos (PDF) videos, presentaciones Power Point, etcétera.
Práctica educativa. El término cubierto es “implicaciones en la práctica educativa”. Los términos incluidos para el caso M son: “clase atractiva”, “querer utilizar nuevos recursos”, “mejor manejo de dispositivo de computadora”, “razonamiento matemático” y “cálculo mental”. Por parte del caso H los términos incluidos son: “clase dinámica”, “clase versátil”, “alumnos motivados” y “deseo de participar”. Los fragmentos de entrevista que dan respaldo al dominio son:
Caso M
Entrevistador:
¿Qué habilidades consideras que se desarrollaron en tus
alumnos?
Profesor: Motivados,
les pareció atractiva la clase e insistieron en querer utilizar de
nuevo otros recursos. Las habilidades fueron diversas, algunos niños
aprendieron a manejar más rápido el ratón de la computadora para
no perder puntos, el razonamiento matemático, el cálculo mental.
Caso H
Entrevistador: ¿Qué diferencias o cambios notaste en tu práctica educativa con REA y la anterior (o tradicional)?
Profesor: Una gran diferencia... Antes los niños se aburrían, no avanzaban en sus aprendizajes, algunos no querían trabajar en equipo, la clase era rutinaria. Con el uso de REA la clase se vuelve dinámica, versátil, los niños se motivan, quieren participar (o jugar como dicen ellos).
Aprendizaje del alumno. El término cubierto es “implicaciones en el aprendizaje del alumno”. Los términos incluidos para el caso M son: “niños más motivados”, “interés por participar”, “aprendizajes reforzados”, “aprendizaje general”. Ahora bien, los términos incluidos para el caso H son: “avance en aprendizajes de matemáticas”, “mayor razonamiento” y “mejora del cálculo mental”. Las evidencias de este dominio son las siguientes.
Caso M
Entrevistador: ¿Qué diferencias encontraste en cuanto al aprendizaje de tus alumnos al utilizar los REA? ¿Se puede comentar que sí existieron diferencias?
Profesor: Vi a los niños más motivados, más interesados en participar pero, sobre todo, en que sus aprendizajes fueron reforzados y adquiridos en algunos casos, pues me di cuenta que con los REA algunos expresaban que ahora sí le entendieron, la diferencia es que mantuvo a todos atentos y no sólo a los mismos de siempre, el aprendizaje se hizo general.
Caso H
Entrevistador: ¿Qué habilidades consideras que desarrollaron tus alumnos?
Profesor: Razonamiento matemático, cálculo mental, trabajo colaborativo, comprensión lectora, habilidades tecnológicas, entre otras.
Beneficios. El término cubierto se refiere a los “beneficios percibidos” y para el caso M no se proporcionó una respuesta. Para el caso H se identificaron los siguientes dominios incluidos: “mejora práctica docente”, “ser más creativo”, “innovador”, “investigador”, “mejoras en el uso de TIC”, “mejoras afectivas hacia la clase que participa”. La evidencia que sustenta este dominio se encuentra a continuación.
Caso H
Entrevistador: ¿Qué otros beneficios podrías mencionar en cuanto al uso de REA? Para ti como maestro, ¿qué podrías decir de esta experiencia?
Profesor: Bueno... en mi caso me ha ayudado a mejorar mi práctica docente, a ser más creativo, innovador, investigador. Por otra parte, he mejorado algunas competencias docentes como el uso de las tecnologías, entre otras. En lo afectivo también me ha ayudado, ya que me siento bien cuando a los niños les gusta la clase o cómo la enseño.
La segunda categoría identificada estuvo en función de las limitaciones percibidas en diferentes rubros sobre los REA. A continuación se describen los cinco dominios identificados.
Capacitación. El término cubierto es “capacitación previa recibida”. Se identificó un término incluido para el caso M: “capacitación a través de materias de maestría”. Ahora bien, para el caso H se identificaron dos términos incluidos: “capacitación para el uso de computadoras” y “planeación utilizando tecnologías”. Los fragmentos de las entrevistas que apoyan a los dominios son los enunciados a continuación.
Caso M
Entrevistador: ¿Qué capacitación has tenido para poder utilizar los REA? ¿Tenías conocimiento del movimiento antes o fue hasta cursar esta materia de la maestría que los conociste?
Profesor: En otra materia de maestría buscamos y revisamos recursos, pero coincidió que algunos de estos yo ya los había utilizado en clase en años anteriores, aunque no muy seguido.
Caso H
Entrevistador: Hablando de tus habilidades para el manejo de la tecnología, ¿habías recibido algún tipo de capacitación para poder utilizar las máquinas y los REA?
Profesor: En el uso de la computadora sí. Recibimos un curso básico cuando entró el programa Enciclomedia. Pero para el uso de los REA no.
Entrevistador: Bien... ¿pero sólo el cómo manejar las máquinas o también cuestiones de cómo integrarlas a tu planeación? Es decir, ¿la parte pedagógica?
Profesor:
Con Enciclomedia en ambas. El detalle es que ya no se le dio
seguimiento al proyecto. Pero sí recibimos un curso de cómo planear
utilizando las tecnologías.
Infraestructura y conectividad. El término cubierto corresponde a “infraestructura en el aula y conectividad (acceso a Internet)”. Para el caso M, los términos identificados fueron: “falta de acceso a Internet” y “problemas con la regulación de la luz eléctrica”. Respecto al caso H, los términos identificados fueron: “mala calidad en la conexión a Internet” y “falta de equipo de cómputo”. Lo anterior se puede fundamentar en los siguientes comentarios realizados en las entrevistas.
Caso M
Entrevistador: ¿Qué dificultades identificaste para usar los REA en cuanto a infraestructura y conectividad a Internet?
Profesor: Muchísimos. De hecho en el aula no hay acceso a Internet, así que utilicé aquellos que fueran imprimibles o bien que pudiera cargar en la computadora. En el aula de computación, aun cuando son casi nuevas las computadoras y hay suficientes, la comunidad sufre mucho de falta de luz y es muy frecuente que no haya Internet.
Caso H
Entrevistador: ¿Qué dificultades identificaste para usar REA?
Profesor: Bueno... como en todo hay dificultades u obstáculos que se te presentan. En el uso de las REA una dificultad que se me presenta es la mala calidad en la señal del Internet, la falta de equipos de cómputo.
Relación con el currículo. El término cubierto es “la relación de los REA con el currículo”. El término incluido para el caso M es “sugerencias en libros para visitar páginas seguras” y para el caso H “insertar o incluir REA en la planeación de los contenidos”. Este dominio se respalda con la siguiente información de las entrevistas.
Caso M
Entrevistador:
¿Cómo consideras la relación entre el currículo y la posibilidad
de utilizar REA?
Profesor: Sí existe una relación estrecha, de
hecho, los nuevos libros de texto invitan constantemente al alumno a
investigar en páginas de internet, proponen páginas seguras para
que ellos exploren y saquen información. Sí encuentro posible que
se utilice en clase pero desgraciadamente no existe la
infraestructura adecuada y muchas veces se queda en ejercicios en
casa donde no se les puede apoyar directamente.
Caso H
Entrevistador:
¿Cómo consideras la relación entre el currículo y la posibilidad
de utilizar REA?
Profesor: Creo... que sí se puede insertar o
incluir los REA en la planeación de los contenidos o aprendizajes
esperados de los programas. No están peleados. El detalle es que el
docente no los conoce. Algunos ni siquiera saben que existen esos
recursos.
Organización escolar. El término cubierto se refiere a “la organización escolar para el uso de REA”. Para el caso M se identificaron los términos incluidos de “falta de apoyo de los directivos” y “dificultad para el uso de REA”. Por parte del caso H no se registró una respuesta. Ahora bien, la información que sirve para corroborar la información del dominio es la que sigue.
Caso M
Entrevistador: ¿Consideras que la organización escolar fomenta o facilita el uso de REA? ¿Por qué?
Profesor: Debiera facilitar el uso de REA, pues es a partir de la comunicación y el trabajo colectivo que podemos buscar alternativas para llevar al aula y lograr de verdad alcanzar los objetivos planteados, no sólo por grupo sino a nivel institución. Por otra parte, los directivos debieran buscar soluciones en cuanto al acceso y no ser obstáculo para la innovación educativa.
Planeación. Por último, pero no menos importante, se identificó el término cubierto de “dificultades en la planeación con REA”. Para el caso M los términos incluidos son: “problemas para encontrar recursos”, “dificultad en el proceso para seleccionar material deseado”. Por parte del caso H, los términos incluidos son “el tiempo para planeación”, “la disponibilidad de suficientes REA para un tema determinado”. La información que da sustento a este dominio se encuentra a continuación.
Caso M
Entrevistador: ¿Qué tan fácil o difícil te ha sido encontrar recursos adecuados para usarlos en tus clases?
Profesor: Me cuesta trabajo encontrar estos recursos, yo tenía algunas páginas de recursos que desde mi punto de vista eran atractivos y me podían servir, pero me di cuenta que muchos de estos no son muy confiables... sí, pienso que es difícil.
Caso H
Entrevistador:
Ahora me podrías comentar ¿qué dificultades identificaste al usar
REA?
Profesor: …el factor tiempo, la gradualidad de algunos REA.
Análisis Taxonómico
Para la representación de las categorías, dominios y términos incluidos se seleccionó el modelo de líneas y nodos. Se realizaron dos análisis taxonómicos, el primero a manera de comparativo para representar la información identificada en los dos casos de estudio (Caso M y Caso H), y el segundo para representar una reducción mediante las similitudes identificadas en las respuestas de ambos casos.
Para una mejor identificación de los casos M y H, la categoría general corresponde a “la percepción de los docentes frente a los REA”. De ese elemento se derivan las dos categorías particulares identificadas como “uso de REA” y “limitaciones”. Respecto a la numeración, en el primer nivel se tienen las dos categorías: 1) uso de REA y 2) limitaciones. Para la categoría “uso de REA” se tienen los dominios: 1) definición, 2) uso previo, 3) tipo de REA, 4) práctica educativa, 5) aprendizaje del alumno y 6) beneficios. Para la categoría “limitaciones” se tienen los dominios: 1) capacitación, 2) infraestructura y conectividad, 3) relación con el currículo, 4) organización escolar y 5) planeación. Para cada dominio se trabajan los términos incluidos de cada caso, 1) para el caso M y 2) para el caso H.
Para el análisis taxonómico se diseñaron dos gráficos, primeramente, el análisis taxonómico comparativo de la percepción del docente sobre el uso de REA (Ver Apéndice 1 y Apéndice 2). Dicho análisis sirvió para identificar términos incluidos e identificar semejanzas entre las dos entrevistas lo cual dio como resultado el análisis taxonómico de las similitudes entre las percepciones del docente. En este análisis pudieron identificarse algunas coincidencias en cuanto a la categoría sobre el “uso de REA” en donde en cinco dominios se tuvieron respuestas similares. Por otro lado, en la categoría de “limitaciones” solamente dos dominios presentaron respuestas similares.
Discusión
Con respecto al interés por indagar qué piensan los profesores acerca del uso de Recursos Educativos Abiertos y cómo los integran en su práctica educativa, se pudo conocer la opinión de los profesores con respecto a la viabilidad, ventajas y posibles limitaciones que ellos perciben sobre el uso de materiales digitales. Resalta el hecho de que, no obstante las dificultades en cuanto al acceso a herramientas tecnológicas, la conectividad o las competencias en el uso de las TIC no siempre desarrolladas, el uso de Recursos Educativos Abiertos en el proceso de enseñanza-aprendizaje apoya la formación de diversas competencias en los estudiantes.
Uno de los retos que se planteó en esta investigación consistió en adaptar las características de la etnografía en ambientes virtuales. Quizá uno de los elementos que pudieron limitar la observación o la entrevista fue la imposibilidad de percibir algunos detalles que sólo con base en la presencia física de los investigadores en el contexto sería posible. Sin embargo, esto no fue así. Esta nueva forma de interacción entre investigadores y participantes en un estudio puede constituirse como un aporte a la metodología de investigación etnográfica, especialmente en el contexto de la educación a distancia cada vez más presente en la sociedad actual.
Referencias
Burgos, J. V. (2010). Introducción: Aprovechamiento de Recursos Educativos Abiertos (REA) en ambientes enriquecidos con tecnología. En M. S. Ramírez, y J. V. Burgos, (Coords.). Recursos educativos abiertos en ambientes enriquecidos con tecnología: Innovación en la práctica educativa. Monterrey, México: Lulú.
Erlandson, D. A., Harris, E. L., Skipper, B. L. y Allen, S. D. (1993). Doing Naturalistic Inquiry. A guide to methods. Newsbury Park: Sage.
Glasserman, L. D., Mortera, F. J. y Ramírez, M. S. (2013). Caracterizando Recursos Educativos Abiertos (REA) y Objetos de Aprendizaje (OA) que fomentan un aprendizaje activo en los alumnos de primaria. En F. J. Mortera y M. S. Ramírez (Coords.) Conexión de repositorios educativos digitales: educonector.info, (26-34). Monterrey: Lulú. Disponible en formato libre e el repositorio abierto DAR: http://catedra.ruv.itesm.mx/handle/987654321/778
Glasserman, L.D. (2012). Documentación de experiencias de una práctica educativa abierta (PEA) en un curso de educación superior. REICE: Revista Iberoamericana sobre Calidad, Eficacia y Cambio en Educación, 10(2), 201-211. Recuperado de: http://www.rinace.net/reice/numeros/arts/vol10num2/art13.pdf
Glasserman, L. D. y Ramírez, M. S. (2011, noviembre). Generación de recursos educativos abiertos y móviles para la formación de investigadores educativos: estudio de casos a través de un esfuerzo institucional. Ponencia presentada en el XI Congreso Nacional de Investigación Educativa. D.F., México. Recuperado de: http://www.comie.org.mx/congreso/memoriaelectronica/v11/docs/area_11/2079.pdf
Merriam, S.B. (2009). Qualitative research. A guide to design and implementation. San Francisco: Jossey Bass.
Mortera, F. J. (2012). Uso de Recursos Educativos Abiertos para mejorar las prácticas docentes y habilidades digitales: Metodología de búsqueda y adopción de REA. Revista de Investigación Educativa de la Escuela de Graduados en Educación, 2(4), 19-28.
Mortera, F. J. y Escamilla, J. (2009). La iniciativa knowledge hub: Un aporte del Tecnológico de Monterrey al mundo. Revista Iberoamericana de Educación a Distancia (RIED), 12(2), 83-112. Recuperado de: http://www.utpl.edu.ec/ried/images/pdfs/vol12N2/iniciativaknowledge.pdf
Ramírez, M. S. y Burgos, J. V. (Coords.) (2012a). Recursos educativos abiertos y móviles para la formación de investigadores: Investigaciones y experiencias prácticas [eBook]. Monterrey, Nuevo León, México: Lulú. Recuperado de: http://catedra.ruv.itesm.mx/handle/987654321/565
Ramírez, M. S. y Burgos, J. V. (Coords.) (2012b). Movimiento educativo abierto: Acceso, colaboración y movilización de recursos educativos abiertos [eBook]. Monterrey, Nuevo León, México: Lulú. Recuperado de: http://catedra.ruv.itesm.mx/handle/987654321/564
Ramírez, M. S. y Burgos, J. V. (2011) (Coords.). Transformando ambientes de aprendizaje en educación básica con recursos educativos abiertos. Monterrey, Nuevo León, México: Lulú. Recuperado de: http://catedra.ruv.itesm.mx/handle/987654321/393
Spradley, J. (1979). Participant Observation. Belmont, California, Estados Unidos: Wadsworth Cengage learning.
Spradley, J. (1980). The ethnographic interview. Belmont: Wadsworth Cengage learning.
Valenzuela, J. R. y Ramírez, M. S. (2010, junio). Trans-formando a los profesores: desarrollo de competencias para una Sociedad Basada en Conocimiento mediante objetos de aprendizaje abiertos. Ponencia presentada en el XI Encuentro Internacional Virtual Educa, Santo Domingo, República Dominicana.
Apéndice 1

Figura 2. Análisis taxonómico comparativo de la percepción de los docentes sobre el uso de REA en su práctica educativa
Apéndice 2

Figura 3. Análisis taxonómico con la síntesis de la percepción del docente sobre el uso de REA en su práctica educativa.
Notas
1 Doctor en Innovación Educativa
2 Estudiante de doctorado en Innovación Educativa
3 Profesora investigadora titular y directora de Cátedra de Investigación de Innovación en Tecnología y Educación